关于开展焦作新材料职业学院
2026年度劳动教育优质课评选活动的通知
为深入学习贯彻习近平总书记关于教育的重要论述,落实党的教育方针,根据教育部《关于全面推进健康学校建设的指导意见》和中共河南省委、河南省人民政府《关于全面加强新时代大中小学劳动教育的实施意见》精神,提升劳动教育教学水平,探索我校在各学科教学中开展劳动教育的有效途径,推进我校劳动教育深入开展,形成一批具有示范性、推广性的劳动教育优质课程资源,现将我校2026年度劳动教育优质课评选活动的相关事项通知如下:
本次评选设置两个项目:
项目1:劳动教育优质课。即劳动教育必修课的教学。
项目2:劳动教育学科融合优质课。即各学科教学中渗透、融合劳动教育的教学。
依据教育部印发的《大中小学劳动教育指导纲要(试行)》(教材〔2020〕4 号),落实中共河南省委、河南省人民政府《关于全面加强新时代大中小学劳动教育的实施意见》要求,结合各学院实际情况自主选题。
劳动教育专兼职教师可参加“项目1”的评选;劳动教育专兼职教师以外的其他各学科教师可参加“项目2”评选。评选活动为团队项目,团队成员2-3人(含1名主讲教师)。
严格按评选标准(见附件1-3)开展评选活动。经校级评审,排名前2名的参赛团队,由学校择优推荐参加省级评选。
“项目1”和“项目2”均需提交授课视频1个(主讲教师)、与授课视频配套的教学设计1份、典型教学案例1个(见附件1-4)。
参评材料应为原创,不得违反国家相关法律法规,不得侵犯他人知识产权,如引起知识产权异议或其他法律纠纷。所有参评材料均不得泄露地区、单位名称、参评教师及辅导教师姓名等信息。
纸质材料:《焦作新材料职业学院2026年度劳动教育优质课评选活动参评教师登记表》(见附件5)。参评材料提交截止时间为5月25号下午16点。
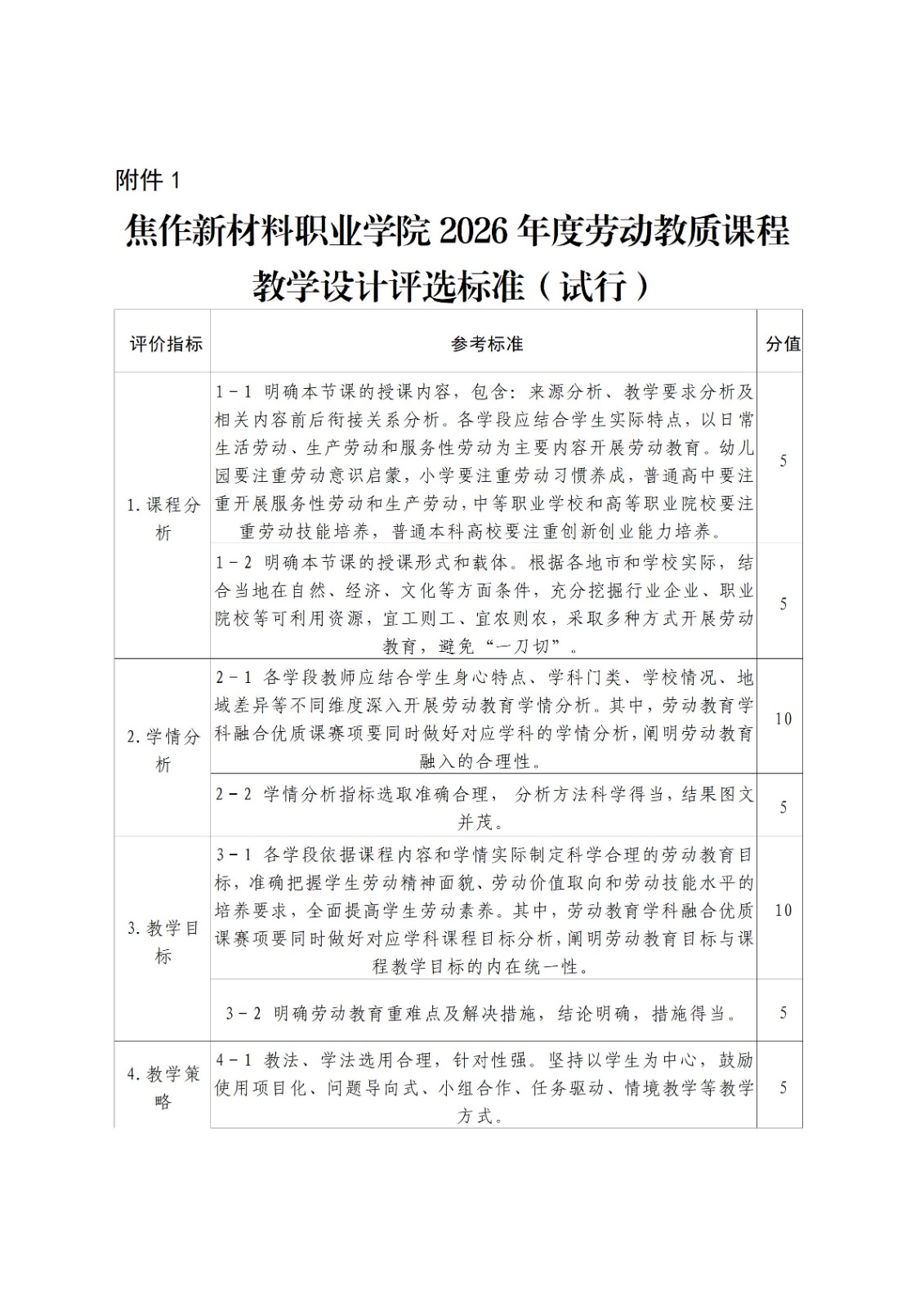
附件: 1. 焦作新材料职业学院2026年度劳动教育优质课教学设计评分标准(试行)
2. 焦作新材料职业学院2026年度劳动教育优质课授课视频评分标准(试行)
3. 焦作新材料职业学院2026年度劳动教育优质课典型教学案例评分标准(试行)
4. 焦作新材料职业学院2026年度劳动教育优质课评选活动参评材料要求
5. 焦作新材料职业学院2026年度劳动教育优质课评选活动参评教师登记表
教科处
2026年4月17日










