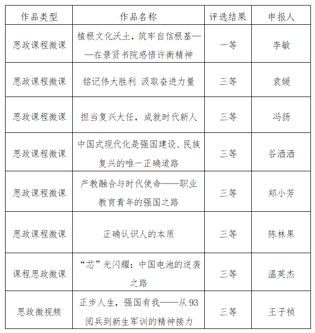
2025年河南省社科联、共青团河南省委、河南省高等教育学会联合开展了大思政微课微视频征集活动。我校高度重视、广泛动员,组织教师深耕教学内容、创新呈现形式,积极参与。最终我校荣获8个奖项,其中思政课程微课6项、课程思政微课1项、思政微视频1项,其中一等奖1项、三等奖7项。









此次获奖是我校持续深化大思政课程建设、落实立德树人根本任务的重要阶段性成果。下一步,我校将以此次活动为契机,认真总结经验做法,持续发挥示范引领作用,不断提升育人质量与教育实效,着力培养更多能够担当民族复兴大任的时代新人。
审核:高鹏飞、秦海金
排版:毋仁杰
供稿:教科处
图:毋仁杰
文:毋仁杰
地址:河南省焦作市博爱县人民路1177-1号
招生电话:0391-8663222 0391-8663666


Copyright © 焦作市新材料职业学院 All rights reserved